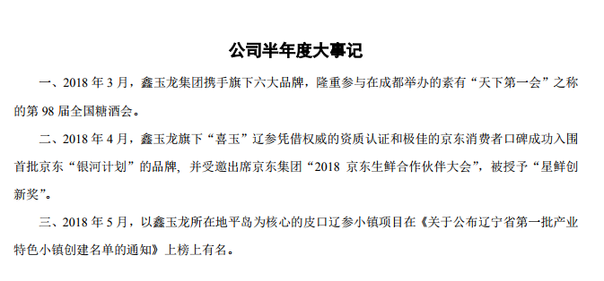
鑫玉龙:2018年半年度报告

发布时间:2018-11-13 浏览:13927次


全国统一客服热线:400-811-7760
传真:0411-39015208-8088
邮箱:xxyl_xinyulong@126.com
地址:

辽宁省大连市普兰店区皮口街道宝参园2号

辽ICP备17001137号


企业订阅号
企业服务号
©版权所有:大连鑫玉龙海洋生物种业科技股份有限公司   辽ICP备17001137号-2